成都高中复读哪所学校好-成都安逸个啥子?
李后强(四川省社会科学院教授)
阳台可见雪山,街头飘着麻辣香味,龙泉山下绿道蜿蜒,这里既有快节奏的创新创业,又有慢生活的茶馆火锅。在成都的街头走一走,你会理解为什么这么多人选择留下。数据显示,2025年初成都常住人口已达2147.4万人,2025年上半年成都净流入人口约13万人。成都过去十年常住人口增长超过700万人。特别是,成都已经实现连续24年人口持续增长,这在全国极为罕见。这座城市连续多年获评“中国最具幸福感城市”,其魅力不仅在于表面的悠闲自在,更在于它多元融合的城市气质。成都的安逸在于它让每种生活方式都找到了栖息地。
01 城市名片,安逸与奋进的奇妙平衡
成都作为资深网红城市,“安逸”是它最显著的标签。然而这句赞美背后,藏着更深层的城市密码。成都的安逸并非懒散,而是一种在丰饶自足与商贸繁荣基础上的从容不迫。
“成都的烟火并不削弱人的意志,相反,它让你感觉生机勃勃。”这句话生动刻画了成都的生活哲学。成都的一分钟,既可以烫熟一片火锅毛肚、泡上一碗盖碗茶,也能诞生1.7万块集成电路、生产110片柔性显示屏。这种既有惬意生活又有奋斗机会的环境,形成了成都独特的吸引力。
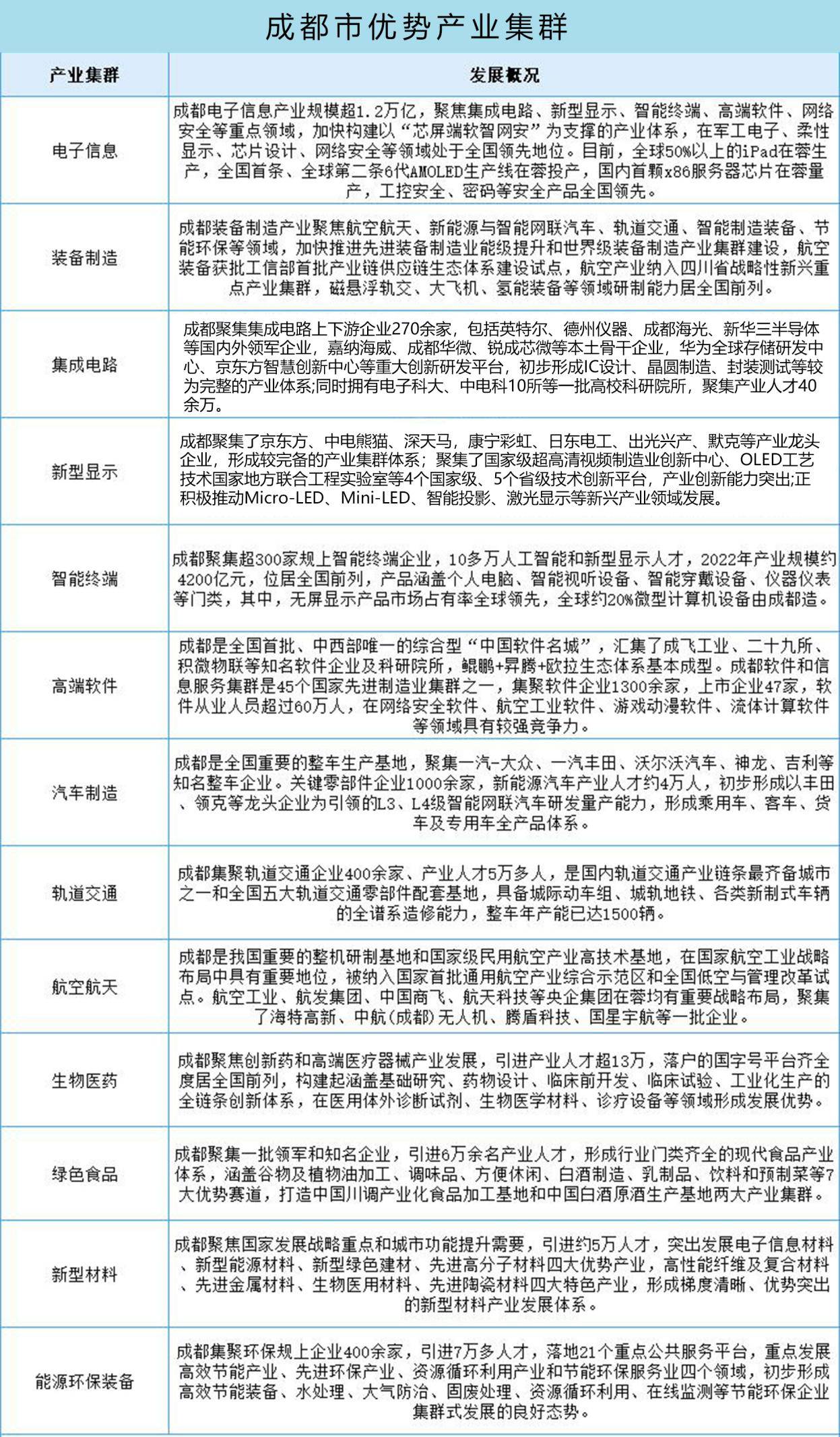
成都掌握了 “高级的平衡”:在网红气质背后,是产业的硬核实力。它是中国重要的电子信息产业、装备制造产业基地。与此同时,成都对人才的吸引力逐年增强,新吸纳就业、应届毕业生、硕士及以上人员流入数据在全国占比靠前列。


02 人间烟火,舌尖与市井的生活美学
成都的生活美学,首先体现在舌尖上。火锅中翻滚的牛油混杂着花椒的麻香,串串香火热了十几年也没冷下来,钟水饺、龙抄手、担担面等小吃让人恋恋不忘。
在成都,美食并不只存在于高档餐厅。一些没有经过精美装修的 “苍蝇馆子” 也藏着人间美味,尽管店面不大,却有着神秘的吸引力和特别的味道。深巷中的美食是吃货心中的“大IP”。
茶文化是成都人生活节奏的缩影。曾有人用“一城居民半茶客”来形容成都生活的闲适。位于人民公园的鹤鸣茶社是成都老茶馆的代表,人们只需一把葵花子,一杯三花茶,阳光就是最好的氛围大师。
成都人倚在竹椅上,摆龙门阵(聊天),掏耳朵,饿了就去吃一碗钟水饺、甜水面,或者再找一家火锅店欣然坐下。这种将日常提升为艺术的生活态度,是成都独有的市井风情。
03 历史底蕴,千年文脉的当代传承
成都的安逸,部分源于其深厚的历史文化积淀。这座城市是古蜀文明的重要发源地,有向往飞天的“太阳神鸟”,有古代“超级工程”都江堰。
“一年成聚,二年成邑,三年成都”,约2300年前,古蜀国迁都,成都因此得名。2000多年来,成都城址未迁,城名未改,在中国历史文化名城中绝无仅有。
成都的历史不仅存在于遗址博物馆,更融入现代生活。在锦江区春熙路时尚活力区,成都“十二月市”正在以创新的方式重现。不少集市活动采用汉唐风格进行现场氛围营造,通过古风沉浸式音乐剧表演,再现“月市”的繁华与热闹。
北宋赵抃在《成都古今集记》中明确记载了成都“十二月市”:“正月灯市,二月花市,三月蚕市,四月锦市……”这些定期的集会不仅丰富了成都本地人的生活,更吸引着全国各地的商贾前来营生。
厚重历史完美融入购物街区,创造了独特的消费体验。无论是在宽窄巷子、锦里等人潮涌动的古老街区里购物,都能在购物过程中欣赏古代建筑和文化。这种历史与现实的交融,让成都的繁华商业区有了更深的文化内涵。
04 自然生态,雪山下的公园城市
成都的自然环境为其安逸增添了重要砝码。在成都,有一种幸福叫 “在阳台上遥望雪山” 。成都是全国唯一能看见5000米以上雪山的千万级人口城市。天朗气清时,置身成都能与多座雪山同框:海拔7556米的“蜀山之王”贡嘎山、海拔6250米的四姑娘山幺妹峰等。
成都从2018年开始建设世界上最长的城市绿道,规划总长16930公里的天府绿道体系由区域级、城区级、社区级三级绿道构成。截至2020年上半年,建成各级绿道3689公里,新增绿地面积3885万平方米,全市森林覆盖率39.93%,建成区绿化覆盖率达43.5%。这条全球最长的绿道体系,是成都的绿色动脉。它串联起了自然空间、森林空间、郊野公园、公共绿地,也串联起了都市繁华生活。骑行、观鸟、跑步、作画、拍摄、喝茶、阅读……在成都,市民可以慢下脚步、静下心来,亲近自然、享受生活。
05 发展机遇,创新与传统的交融
成都不仅是一座宜居城市,更是一座充满机遇的奋斗之城。成都潜在的广阔市场、人才资源、政策优势和创新创业氛围,吸引着越来越多的企业和人才。
2017年,成都就正式发布了“人才新政”,其中包含了人才落户、安居、高层次人才扶持等一系列重磅政策。截至2020年10月,全市累计落户全日制本科及以上学历青年人才、技能人才超过39万人。成都大力支持新经济发展,2020年面向全球发布1000个新经济新场景和1000个新产品。面对国内外经济形势的巨变,成都的市场信心却持续增强,市场主体增长强劲。2025年,成都全市实现地区生产总值24763.6亿元,比上年增长5.8%。
成都的国际化营商环境建设不断升级,出台了《成都市全面深化国际化营商环境建设实施方案》。随着对外开放的不断加深,成都门户枢纽的位置愈发凸显,成都国际班列累计开行超过1万列,连续4年保持全国第一;315家世界500强企业落户成都,平均每天有2家外资企业来蓉投资。
成都的幸福,是开放包容的自信姿态,是与世界触手可及的交流合作。在成都的街头走一走,你会看到这座城市的包容性:古老的宽窄巷子与现代的金融城交相辉映,千年的锦江水流经最时尚的商业区。成都既有“窗含西岭千秋雪”的城市风光,也有“夜放笙歌喧紫陌,春邀灯火上红楼”的人间烟火。
成都已成为一座开放多元、生机勃勃,洋溢青春活力的城市。不管你是哪里人,来到成都,你就是成都人。“创新创造、优雅时尚、乐观包容、友善公益”的天府文化,已深深浸润在成都的城市气质中。
成都安逸之谜,或许就是让每个人都能找到自己的节奏,让生活与梦想在这片土地上和谐共生。返回搜狐,查看更多
版权声明
本站资讯除标注“原创”外的信息均来自互联网以及网友投稿,版权归属于原始作者,如果有侵犯到您的权益,请联系我们提供您的版权证明和身份证明,我们将在第一时间删除相关侵权信息,谢谢.联系地址:977916607@qq.com




